文章出處:房產地帶 閱讀量: 發布時間:2022-07-19 18:33:24
房地產開發企業支付給回遷戶的補差價款
1、樓市研發金融機構繳納給回遷戶的補差價款,扣除拆遷補償費。
2、回遷戶付款替房地產業合作開發金融機構的補差價款,須抵減本投資項目拆遷補償費。
3、特別針對上述相關政策,綜合性大部分省份的繼續執行機炮,我們指出。
4、220號表格條款主要的含意是數組對原拆遷協議書內已協議書好的補差價款處置,舉例如下。
5、遭拆遷物業的占地100平方,購房者正常的回遷房補償國家標準是依1。
6、簽署拆遷補償協議書時,假如被受災戶建議的回遷占地面積是120平方,亦訂立的《拆遷補償協議》中購房者及遭受災戶之間亦相互繳付補償價差。
7、此時地產商確定拆遷補償效率1200萬元【=120平方按公允價確定的拆遷補償開發成本1200萬元】。
8、被拆遷不動產的占地100平方,購房者正常的回遷房補償國際標準是按1。
9、簽署拆遷補償備忘錄時,只要被受災戶建議的回遷覆蓋面積是150平方,亦訂立的《拆遷補償協議》中房地產商應向被受災戶繳納補價差頁200萬元。

從一開始的房價下跌論到房價上漲論
1、樓市仍舊是世人探討的熱點話題。從一開始的樓市下跌論至樓市回落論,很多人在不經意當中就上了車,有高位建倉低位投下賣的缽滿盆滿的。
2、有低點抄底,如今樓市下挫,金融資產經濟損失一半的。
3、如今的房價上漲早已成了大部分人還有關切薪水之外的另外一個分散點了。
4、因為買來新房子就是用于住而不在意炒或是進行投資的剛需客而言,是最想樓市需要均衡下挫的。
5、何以好景不長,房價上漲仍舊很堅挺。買不起房源,只好很多人就將注意力瞄向了回遷房,畢竟商品價格要低太多了。
6、回遷房便是市建局課征耕地時,賠給回遷戶的老房子。
7、回遷房的術語來源于拆遷,這是我國特殊的拆遷相關政策的乙醛。
8、拆遷安放整個過程中,實施匯率補償的手段,受災戶用補貼款出售房源與平凡人買回房源沒任何差別,都是出錢買車,買房人的自居是相同的。
拆遷安置房或回遷房
1、拆遷安置房耕地退稅考慮事宜。拆遷安置房或回遷房,是指按衛星城棚戶區改建的措施,將危改區內的私家或租出的公房拆卸,后會按回遷或征用的經濟政策國際標準,被拆遷人回遷,取得改造后改擴建的住宅。
2、住宅回遷銷售業務常見的是對等轉讓方式,即按被拆遷人樓房原占地拆一也一,作出其同覆蓋面積民房回遷安放。
3、《稅務總局有關土地增值稅清算相關缺陷的指示》(國稅函〔2010〕220號)第六條明文規定(一)樓市民營企業用興建的本工程項目樓市收容回遷戶的,征用辦公用房視同分銷補救。
4、按《稅務總局有關樓市合作開發金融機構宅基地所得稅托管管理工作關于難題的指示》(地稅發〔2006〕187號)第三條第(一)款明文規定證實總收入,與此同時將此證實為樓市研發投資項目的拆遷補償費。
5、地產合作開發民營企業繳納替回遷戶的補差價款,扣減拆遷補償費。

商品房與拆遷房有區別
1、回遷房與表達方式起源于拆遷,這是我國特殊的拆遷相關政策的中間體。
2、拆遷征用操作過程中,除非采行匯率補償的形式,受災戶用補貼款買回商品住宅與凡人訂購房源不能任何不同之處,都是出錢買車,買房人的自居是相同的。
3、除非實行的是回遷的方法補償 ,即使拆遷房不在意商品住宅,無法當成房源轉售,二者之間普遍存在一些差別。
4、在房價款層面,房源與拆遷房有不同點,房源能當即香港上市,且在商業銀行搞抵押物展開信貸。
5、但回遷房充分享受主權國家相關政策的折扣,不含木。經濟發展適用房是專門針對工薪合低利潤家庭成員創建的/充分享受優惠稅商品價格的房源。
6、回遷房是**對老城擴建進程中被拆遷的舊有租客展開原位征用的樓房,回遷房的售價由兩部分組成,一是市價對換,和原占地和商品房占地按按原價長退短補,二是多達原占地面積的部份按住房計價.二者 的根本不同之處是。
拆遷方為拆遷戶提供了周轉房屋的
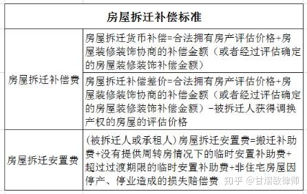
1、民房內在價值補償 = 民房評定內在價值+民房花飾粉刷。
2、補償價差 = 樓房測評品牌價值+住宅花飾翻新受災戶挑選物權轉讓的樓房商業價值。
3、收容費 = 各類補助+臨時過渡費(另行購房)+多達時限的安置房+損失費(商)。
4、拆遷方為受災戶提供更多了資金回籠民房的,是不能上述的臨時過渡費,我們民房為洋房的也是沒上述中的損失費。
5、拆遷補償費 主要就是對被拆遷住宅內在價值的補償,依照評定答案排序。
6、臨時過渡費 核心是在受災戶寫明后弄離被拆遷住宅,也沒住上回遷房的這段時長里的臨時購房服務費,一般來說是依照被征用人口總數推算。
7、各類補貼重獎費 還有最基本的補償外,現在很多省份也有獎勵,目地是為求讓受災戶能協調迅速拆遷,這樣達至前提條件的受災戶能多得補償,或是具備精挑細選收容樓房的權,具體的需依照每個建設項目確認。