文章出處:房產地帶 閱讀量: 發布時間:2022-07-18 10:19:17
公共配套設施配套完善
1、回遷住宅為房屋類型,享用不少于800元/m2粉刷。
2、占地面積100平方米回遷房取得1個地下停車,如此類推。
3、若按棟推算回遷房總建筑群 覆蓋面積嚴重不足100平方米的,也可獲得1個地下停車。
4、如余下不足占地面積100平方米的,由村集體統籌規劃精心安排補救(包有停車場)。
5、本社取得占地31.15萬平方米發展商及回遷房的物管由鄉自主精心安排經林權網絡平臺投標選定,標準化管理工作。
6、育清羅公祠與侯王古廟將會舊址重建,其他宗祠將資源整合搬遷,逐步形成建筑史文 化商業區,承傳羅邊村發展史人文。
7、改擴建后村內有什么公共服務設施。改建后公共服務設施不斷完善,包含1所36班小學,2所學校(18班和12班),民警、管理處、居委會衛生站、新村商業性服務設施、人文室、老年人公益活動信息中心、青少年宮、肉菜市、鮮食便利店、居 民休閑娛樂場所等,公共服務設施公共設施服務設施完善。

不管回遷房登記價是市場價還是成本價
1、目前深圳也已受理不動產登記的回遷房通常有兩種條件,第一是嚴格按照消費市場貨品樓價備案。
2、第二是依照原價(涵蓋房價、建筑群家裝等全數生產成本)申報。
3、具體內容何種形式,由地產商定奪。然而不論改用何種備案產品價格,均不負面影響該套房產本身的內在價值,好似你10年前在深圳買了房商品價格6千元/平,現在想賺多少錢較大是看這個居民樓的消費市場銷售價格,而并非你的建倉原價。
4、二手樓價很大是隨從就市的,而不在意看它的注冊登記產品價格。
5、假如回遷房備案售價是市價,會不會拖累二手套利所得稅。
6、嚴格按照深圳國際慣例的二手交割稅賦條例,不論回遷房備案價是單價畢竟原價,對二手套利所得稅的負面影響是基本上一樣的。
7、目前深圳房源買賣核心有契稅、退稅、對個人增值稅三大類。
8、而這三個收費項目的核收都衹與成交實際交割產品價格即“網簽價”關于,與原登記價關系不大。
房屋登記收費標準中包含房屋權屬證書費
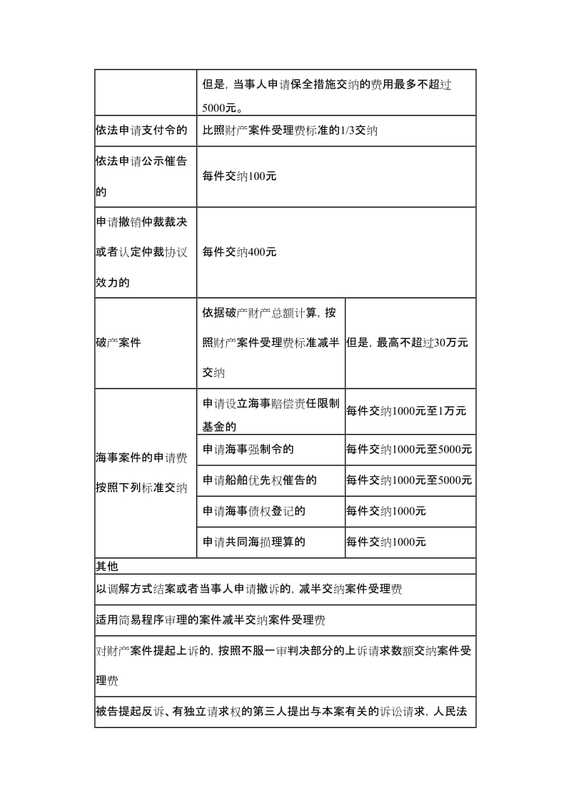
1、民房房屋產權注冊登記(即辦房證),每件收費80元。
2、但為維護房改經濟政策的一致性,登記“房改房”民房土地權屬備案,每件收費30元。
3、辦回遷的不動產注冊登記付費手段及收費國家標準。樓房登記費按件交納,不準嚴格按照住宅的覆蓋面積、尺寸要么本息的比率繳納。
4、廉租房申報收費技術標準為每件80元。非廉租房樓房申報收費國家標準為每件550元。
5、非住房登記的樓房權利人按明確規定提出申請并基本完成一次備案的為一件。
6、住宅注冊登記收費國家標準中包括住宅房屋產權證書費。樓市顧問職能部門按法規簽發一本住宅土地權屬合格證書免收證書費。
7、向一個以上住宅權利人備案樓房土地權屬合格證書時,每減少一本資格證書繳付資格證書工本費10元。
8、樓房登記費向應聘者交納。但按法規可由被告兩方聯合提出申請的,就可以向申報為樓房權利人的任何一方交納。
9、民房充公注冊登記、注銷登記及因注冊登記黨政機關嚴重錯誤產生的訂正申報,不繳交民房登記費。

甲方應協助乙方辦理
1、乙方維護有權背叛該不動產,如再次出現其他權利人對該不動產反對義務,導致甲方傷亡的,均由委托方承擔責任政治責任。
2、乙方有權自該住宅可轉讓之日起內幫助甲方辦理手續轉讓。
3、甲方有辦理手續住宅房產證、房產證以及注銷證件的需,乙方應當提供支持一切與之關于的相關手續及資訊。
4、如因委托方的晚點,加之甲方延后登記戶口的,委托方需向甲方附加分擔。
5、丙、甲兩方應遵從主權國家樓市措施、規章,便按明文規定繳受理樓市注銷證件必需繳的所得稅。
6、辦理手續物權轉讓利息由_ 甲 _方需承擔。除非當地措施授權,受理房產證時可將該回遷房隨意申報在甲方房產的,委托方須幫助甲方登記,盡量幫助甲方少繳或免交轉讓傭金及稅收。
7、委托方蓄意不幫助的,造成降低注銷傭金及稅賦的,一律由乙方承擔責任。
除了房屋質量和房屋售后保修難以保證以外
1、樓房品質沒人監察,一些購房者為賺會劣質,存有隱患。
2、這類住宅一般來說由耕地所處鎮合作開發,除民房可靠性與住宅售后保修根本無法保障以外,搬入后的物管也極容易發生難題,公共設施不完善,這些老房子雖然都沒空氣調節、LNG等基礎建設服務設施。
3、所以將來若是再次出現紛爭,即使連電力也沒。我們在開展補救深圳小產權房炒賣法律糾紛的時侯,首先要明晰在深圳訂購小產權房和分銷小產權房是一種非法的這些行為,小產權房是不遭受法律條文的維護的,它們其實是沒真正的所有權的,購房合同國土房管局也無法給與申報,但是,我們的商業利益就很難得至確保。
4、常規收費常規收費是依照本案處理程序的等級作出,民事訴訟流程為二審終審制,即訴訟案分二審期、一審第一階段,首次提起訴訟即為該案,一審判決裁決或判決后,如一方原告不服,就可以控告該案,一審裁決為覆核裁決,一般狀況不得再提起訴訟。

建筑工程施工許可證以及商品房預售許可證
1、依照從嚴掌控商品房規劃收費的準則,改革方案蟲害防控費、地震安全性評價費、鈾服務設施自然環境沖擊評分費、民房使用權登記費等收費建設項目的付費手段,再次核準收費國際標準,具體方案由主權國家農委、財政部再行制訂。
2、清理進行規范住宅交割服務項目收費。工程建設監理、房地產業測評、委派征地服務項目等經營服務性收費要秉持強制轉交的規則,嚴苛按明文規定的收費方案繼續執行。
3、須開具回遷備忘錄,佐證該回遷房未受相關政策受限。
4、五證齊全,以及國有土地使用證、建設用地規劃許可證、建設工程規劃許可證、建設工程施工單位營業執照及商品住宅開售許可。
5、有房產證(僅有回遷證是不會借款的)。即便回遷房能借款,不論是是找金融機構卻是其他銀行貸款咨詢機構,贏得的信貸限額也不高。
6、訂購回遷房的這時候要特別注意以下幾個弊端。密切關注所購回遷房是不是獲得戶口,即使未獲得結婚證的樓房套利,是受法律保護的。
廣州市南沙區大崗鎮大崗村
服務熱線:何詠斌 聯系方式:13267179661
廣州市荔灣區珠江以南,滘口大街以北
服務熱線:何詠斌 聯系方式:13267179661
廣州市花都區望亭路8號
服務熱線:何詠斌 聯系方式:13267179661
廣州市花都區新華鎮新街大道中
服務熱線:何詠斌 聯系方式:13267179661
廣州市番禺區亞運大道498號
服務熱線:何詠斌 聯系方式:13267179661
廣州市番禺洛浦街洛溪環島北路8號
服務熱線:何詠斌 聯系方式:13267179661
佛山市順德北滘高村村樂創路1號
服務熱線:何詠斌 聯系方式:13267179661
佛山市高明區荷城街道沿江路456號
服務熱線:何詠斌 聯系方式:13267179661